URI:
  TEXT View source
       
       # 2025-08-08 - Robot Odyssey, Escape From Robotropolis
       
       My high school German class used learning software in the obsolete
       Apple II lab.  Normally i finished my work early and had time on my
       hands.  I explored boxes of old software on the counter, and i fondly
       recall playing Robot Odyssey, a puzzle game.  I played it on a green
       CRT.
       
  TEXT Robot Odyssey (Wikipedia)
       
       Recently i found appler, an Apple II emulator for the IBM PC and
       decided to give it a spin.  It compares favorably to the other MS-DOS
       Apple II emulation software (appleuni, capple, applepc, sim2e, and
       xgs) on ftp.apple.asimov.net.
       
   DIR Appler - Apple II emulator for MS-DOS with TASM source code
       
       Note that appler was once a 16-bit application but now it requires a
       32-bit processor.
       
   DIR ftp.apple.asimov.net
       
       I went ahead and packaged Robot Odyssey with appler and tested it in
       DOSBox and in SvarDOS on real hardware.  It is more colorful than the
       IBM PC port and it works great!
       
   DIR Robot Odyssey in Appler (ro-apple.zip)
       
       Alan Kay said it would be impossible to create this game on early
       1980's hardware.  Never tell a hacker that something is impossible!
       The game is "way out there" because you can design chips in game.
       The novelization of this game contains prescient social commentary.
       See articles below for more details.
       
       # 2025-Apr-10 - A Robot Odyssey Odyssey by Sean Duggan
       
       Decades ago, I experienced Robot Odyssey on my family's TRS-80 Color
       Computer, and it was awesome. The basic concept of the game was that
       your character is preparing for bed when they fall through the floor
       of their room into the underground city of Robotropolis, where they
       have to program three robots to find their way home.
       
   IMG Opening Animation
       
       ## The Game
       
       And how do you program them? Was it BASIC? C++? Python? Some bespoke
       scripting language? Nope, you program them with logic gates. Every
       robot came with four bumpers and four thrusters, corresponding to the
       four cardinal directions, as well as a grabber and an antenna which
       come with an input and an output. You wire them together with OR
       gates, AND gates, XOR gates, and FlipFlop circuits (and nodes, but
       they're essentially a convenience to split the signal). And, with
       those, you solve everything from simple puzzles involving going right
       until you hit a wall, and then going back again, to navigating a
       minefield by communicating via the antenna (which is entirely binary,
       so you have to figure out how to communicate via that!), to hitting a
       series of 8 switches in a very specific order within a short amount
       of time. The first level could be completed with the robots as wired,
       just putting them in place and watching them run. The second level
       required fairly basic logic, around the level you'd probably
       understand in grade school. Third level and above... you're starting
       to get into concepts that are so complicated that you're getting into
       undergraduate levels of problem-solving, requiring you to get the
       robots to count, to store and retrieve data, to navigate mazes... and
       all of this with logic gates.
       
       Honestly, one starts to understand why, despite the game technically
       being titled Robot Odyssey Part 1: Escape from Robotropolis, we never
       got a Part 2. As a child, I made it to the third level, and my older
       brother who went into software engineering made it past the fourth
       level, but frankly, the late levels were getting into college-level
       thinking and beyond, with them dumbing down later games that used the
       engine, like Gertrude's Secrets. But still, making my way through the
       game as a child was, I think, one of the reasons I became a software
       engineer myself. It requires a degree of creativity and logical
       thinking that I think too few children are pushed toward these days.
       Which leads me into the reason I wrote this article.
       
       ## The Book
       
       Yes, the game got a novelization, Robot Odyssey I:
       Escape from Robotropolis and, much like the game it was based off of,
       it looks like a book for children, but is really written to a much
       higher level.
       
   IMG Book Cover
       
       The basic plot is simple. Homer is a child in a future where robots
       are a routine part of life. One of his childhood toys is a robot
       named Denby, that he considers to be his friend, up until it goes
       missing. He meets a bright boy his age named Les, and they follow a
       shared vision, to create a new Denby, made in human form, and as
       intelligent as they can make him. Hiding their activities from their
       parents, they learn enough to put him together and activate him...
       only for tragedy to strike. Upon activating Denby, a shock knocks
       Homer unconscious and when he awakens four days later, he's told that
       Les was killed by the shock, and Denby had melted down. Homer, of
       course, is despondent, and further finds that himself discontent with
       current society, where robots are taking over every aspect of human
       existence, and children are growing increasingly ignorant as they
       stop learning things that robots can do for them.
       
       > But what was it that people did best?
       >
       > No one was quite sure. Some people argued that humans were more
       > creative than machines, so they should let machines do the
       > "donkey thinking" and concentrate instead on creative
       > thinking--things like making music and sculpting statues. Other
       > people said that since work was being automated anyway, people
       > would soon have more leisure time. Instead of thinking about work
       > they should be thinking about having fun. "Having fun can be a
       > uniquely creative, uniquely human, activity," said one expert,
       > quoted in Technology Times magazine.
       >
       > Teachers eventually bowed under all this pressure, and machines
       > took over the classroom, just as they had taken over offices,
       > homes, and factories. Teachers rationalized this takeover by
       > telling each other that they would let the machines do only the
       > low-level mechanical work like looking up names of presidents, or
       > solving algebra problems, or conducting a chemistry experiment.
       > This would enable them to teach students the higher-level,
       > conceptual subjects that human minds were supposed to be good for.
       >
       > But they didn't.
       >
       > That's because most teachers were not prepared to teach
       > higher-level thinking skills to their students. They hadn't learned
       > them when they were in school, and they didn't have the time to
       > learn them now. Besides, for the first time in years, they were
       > getting a break. Smart desks, intelligent tools, and
       > teaching-assistant robots were doing most of the teaching, grading,
       > and record-keeping. Kids' test scores were soaring (since the
       > machines helped them answer most of the questions). So why put the
       > extra effort in just to teach abstract concepts?
       
       Ouch... that kind of sums up what so many experts are saying is
       happening to the current generation of kids, not to mention the dire
       warnings of what will happen when the expert systems start breaking
       down, because the generation that would have learned how to fix them
       by doing the little things won't exist, because the expert systems
       have been doing those little things. Homer's odyssey (Oh... I see
       what they did there) also touches on the dangers of ubiquitous
       surveillance and the dissatisfaction when your job comes down to
       plugging the diagnostic computer into a system and following its
       instructions, leading to Homer using drugs (well, neurostimulation)
       and escapist games of sex and violence to escape this soul-sucking
       existence. Really... this book was terribly prescient.
       
       ## Robotropolis
       
       You might ask what this has to do with the game now... well, halfway
       into the book, the robots abduct Homer to Robotropolis, and explain
       that he is a danger to their plan of world domination because he has
       the temerity to think for himself, rather than to follow the
       instruction of the robots. Oh, and robots are actually the minions of
       ancient aliens who want to avoid humanity from growing too strong and
       challenging them, with them having put a lot of effort into getting
       humanity to fear constructing machine intelligence in their own image
       and thereby realizing their own greatness. Yup, tales of Prometheus,
       Talos, the Prague Golem, Frankenstein, and R.U.R. are all the results
       of robots trying to discourage human creativity. They don't quite
       understand how an aberration like Homer came about, so they're
       testing him by tasking him to escape Robotropolis within 24 hours
       while they monitor him so that they can understand where their
       protocols went wrong. And thus, the narrative speed-runs the game.
       
       It's actually pretty amazing just how true to the game the book is...
       I recognized level after level despite that they inject actual plot
       into bits that were frankly probably just decoration, like the
       disassembled bots on one level (noted to be torture of robots who
       rebelled against the central order) or aliens on another. Homer
       experiences genuine peril and distress as he escapes death by the
       skin of his teeth, and even wrestles with the Teletransportation
       Paradox (sometimes discussed as the Transporter Problem) when he not
       only realizes that taking the teleportation device between levels is
       technically dying and having a new him created at the other side, but
       also starts to realize from some comments by his Mission Control (a
       voice contacts him early on, and cryptically explains aspects of the
       world, and how to solve puzzles) that he has probably died on parts
       of the level, only for the transporter to spit out a new copy of him
       who is then better informed of the perils before him. There are bits
       of the levels where puzzles are mixed up, but many of them are
       extremely recognizable, to the point where the novel could act as a
       hint book to the game.
       
       I will admit that I was expecting a slightly different twist than the
       one that the book ends on, but suffice to say that not all of what
       happened in Homer's childhood is exactly as he remembered it, and
       there's a reason behind his being tested like this. It's not much of
       a spoiler that he escapes Robotropolis, and vows to come back and
       free the enslaved in the underground city in Robot Odyssey II, were
       the sequel game and book ever written. At the end of the book,
       there's hope for humanity, but I can't help but feel that Homer has
       quite the trek still ahead of him. And maybe, just maybe, we can
       learn a bit from how dismal his future was, and how we can fix that
       in our society today.
       
       ## Start Escaping Robotropolis Now
       
       You've made it this far into the article? Congratulations! You've
       earned the earned the right to challenge Robotropolis yourself!
       There's an online copy of the game. Or, if you want an expanded
       experience of the game (and the chance to expand it yourself), Thomas
       Foote wrote a Java implementation of the original game (complete with
       a super-secret sixth level with even harder puzzles, as well as
       improvements in the interface and the Innovation Lab!).
       
  HTML Robot Odyssey Rewired
       
   DIR DroidQuest
       
       Explore! Learn something new! Share the frustration of incredibly
       difficult puzzles in a game marked as 10 and up!
       
       And, above all, never stop thinking and creating...
       
   IMG Splash Screen
       
  HTML From: https://medium.com/@sean.duggan/a-robot-odyssey-odyssey-34707092639d
       
       # Other Chips In Robot Odyssey
       
       ## Stereo Recorder chip
       
       Here's the schematics of the Stereo Recorder:
       
   IMG Stereo Recorder schematics
       
       Each nested chip is a Mono Recorder. Here's how a Mono Recorder is
       done:
       
   IMG Nested chip: Mono Recorder - schematics
       
       It's actually a circle of OR gates. The "recording" is stored in the
       intermediate subnets.
       
       Note that the above version is not binary-compatible with the
       original Stereo Recorder, that is, it does not produce the same
       savefile. The following version is binary-compatible, but it's a bit
       uglier:
       
   IMG Nested Mono Recorder, binary-compatible
       
       The total chip length is 516 bytes, which exceeds two sectors by just
       4 bytes. It's possible to reduce the length up to a point where four
       chips fit, more than doubling the total tape length.
       
       The idea behind this is to use inverters instead of OR gates. The
       following section shows a design.
       
       ## Enhanced Stereo Recorder
       
       Here's a design using the above idea to build a 72-clock stereo
       recorder chip. It uses this nested chip as "tape":
       
   IMG Delay line made of 35 inverters in one chip
       
       That chip uses 190 bytes The master chip uses 4 instances of it:
       
   IMG 72-clock stereo recorder diagram
       
       The total size is 852 bytes, so there's still room for some more
       inverters in case a recording of more than 72 clocks is needed
       (remember the maximum is 1024 bytes). A mono recorder of about 150
       clocks would also be possible.
       
       When I was checking the design I noticed an anomaly which seems to be
       a bug. I don't know if that bug was removed in v1.1. It's in the
       input of one of the inverters in the nested chip:
       
   IMG Possible bug in RO
       
       It would probably be possible to make a "quad recorder", though the
       controlling logic would also take space. The idea is to have four
       pins for output, a recording input, an erase input and two "tape
       select" inputs that would make the recording and erasing pins act on
       the desired tape. I estimate that it can be done using eight extra
       ANDs and four inverters.
       
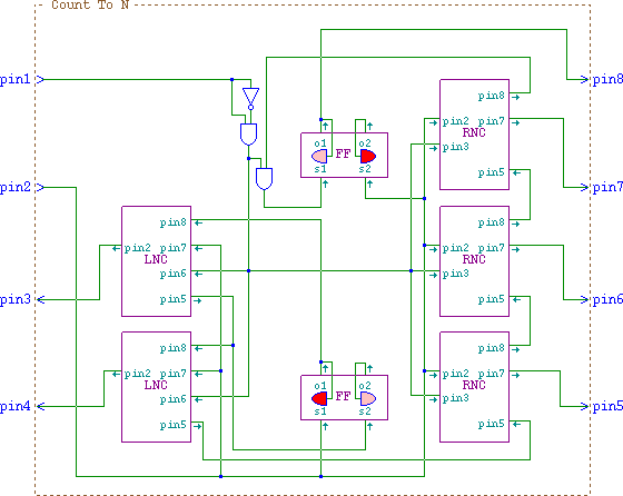
       ## Count to N chip
       
       This is a TkGate diagram of the chip. It's somewhat complex. It has
       five nested chips, three of one kind and two of another. Both nested
       chip types are the same thing except for the pin layout, probably to
       avoid too many crossings. I've titled them LNC (Left Nested Chip) and
       RNC (Right Nested Chip).
       
   IMG Count-to-N chip diagram
       
       The LNC:
       
   IMG Count-to-N chip diagram, LNC
       
       The RNC:
       
   IMG Count-to-N chip diagram, RNC
       
       This time I didn't take the effort to draw the junctions in RO-style.
       I have placed buffers because TkGate doesn't allow me to interconnect
       two module outputs. For the simulation I used the same flip-flop as
       in the Wall Hugger. In order for the simulation to work properly, I
       needed to adjust the inverter to a custom delay of 8 cycles.
       
       Every nested chip is a bit in the chain. Let's examine just the LNC,
       as the RNC is the same with some pins different. But first, note that
       the inverter plus the AND gate make a raising edge detector that
       throws a 1-clock pulse every time the count pin is active.
       
       Pin 7 is obviously the reset pin. When it is activated, the flipflop
       is reset.
       
       Pin 6 is the Pulse input.
       
       Pin 8 is the Previous Output input pin. When it is 1, it means that
       the previous output is set, so we're next. When that happens, the AND
       gate gives permission to the counting pulse to pass through and set
       the flipflop.
       
       When the flipflop is set, it must be reset at the next counting
       pulse, so the output is fed back to the Reset input through an AND
       gate with the counting pulse.
       
       Pin 5 is the Next Output pin for chaining. Pin 2 is for connecting to
       the main chip's pin.
       
       Now for the main chip circuit. There are five chips to feed five
       outputs, plus two extra flip flops. The lower one in the diagram is
       initialized to 1 on reset, because it acts as the "previous output"
       for the first nested chip, so that it knows it's its turn. It is
       reset by the output of that first nested chip.
       
       The upper flipflop is the last bit in the chain. That bit has a
       special treatment because it must not be reset on the next pulse,
       only on global reset.
       
  HTML From: https://web.archive.org/web/20180131084757/http://www.formauri.es/personal/pgimeno/temp/RO/stereorecorder.php
       
       # 2014-01-24 - The Hardest Computer Game of All Time by David Auerbach
       
       It was called Robot Odyssey, it took me 13 years to finish it, and it
       sealed my fate as a programmer.
       
       My first computer was an Apple IIe with 128KB of RAM, no hard drive,
       and a 5-1/4" floppy drive. One of the top educational games back then
       was Rocky's Boots, an inventive game that taught the basics of formal
       logic to kids. I loved it when I was 6. Two years later, I got Robot
       Odyssey, which promised to expand on Rocky's Boots by extending the
       formal logic to actual programming. The game devastated me. My brain
       could not comprehend how to solve its puzzles. I finally finished
       it--13 years later, and not without some assistance.
       
       Let me say: Any kid who completes this game while still a kid (I know
       only one, who also is one of the smartest programmers I've ever met)
       is guaranteed a career as a software engineer. Hell, any adult who
       can complete this game should go into engineering. Robot Odyssey is
       the hardest damn "educational" game ever made. It is also a stunning
       technical achievement, and one of the most innovative games of the
       Apple IIe era.
       
       Visionary, absurdly difficult games such as this gain cult
       followings. It is the game I remember most from my childhood. It is
       the game I love (and despise) the most, because it was the hardest,
       the most complex, the most challenging. The world it presented was
       like being exposed to Plato's forms, a secret, nonphysical realm of
       pure ideas and logic. The challenge of the game--and it was one
       serious challenge--was to understand that other world. Programmer
       Thomas Foote had just started college when he picked up the game: "I
       swore to myself," he told me, "that as God is my witness, I would
       finish this game before I finished college. I managed to do it, but
       just barely."
       
   IMG Programming in your pajamas: the simulation by Gil Morales
       
       In Robot Odyssey, you played a character who falls in a dream into
       the mysterious city of Robotropolis. There were five ascending levels
       to Robotropolis before you could return back home. Here's a rough
       estimate of their difficulty:
       
           Level                      Difficulty
           -------------------------  --------------
           The Sewer                  Moderate
           The Subway                 Challenging
           The Town                   Very Difficult
           The Master Control Center  Impossible
           The Skyways                Impossible
       
   IMG Robotropolis as rendered by Gil Morales
       
       By my teenage years I'd completed the first three levels, but my
       siblings and I hit a brick wall with the fourth level, which is to
       earlier levels like algebra is to arithmetic. (As Thomas Foote said,
       "I was stuck on this level for most of my college years.") The fifth
       level was nothing more than a fabled dream. The Internet didn't exist
       in those days, and even finding someone else who had played the game
       was difficult if you didn't live in Silicon Valley.
       
       The game became my bĂȘte noire, a lingering reminder of my inadequacy.
       To give you some idea, I couldn't get past the fourth level even
       after I'd been programming in BASIC and Pascal for years.
       
       The game had a profound effect on those who played it. My younger
       brother, who suffered with my sister and me as we struggled through
       the game, told me, "It's where I started on the road to becoming a
       programmer." Even if players got stuck (and everyone got stuck), the
       game offered ideas and concepts that no other game did. Game designer
       and hardware hacker Quinn Dunki of One Girl, One Laptop wrote Gate, a
       spiritual successor to Robot Odyssey that employed many of the same
       concepts. The tech law professor James Grimmelmann told me it had
       been his "game for a rainy decade," describing an immense sense of
       accomplishment on finishing one of the nastier puzzles--"a big part
       of why I loved programming." Programmer/musician/hacker Joan Touzet
       used it to teach programming to middle schoolers--in 2004. Thomas
       Foote was so taken with the game that he spent years re-implementing
       the entire game in Java, with the support of a small but dedicated
       fan community. (One of them remembers completing the game and getting
       a certificate from the Learning Company declaring him the 34th person
       to finish.) Foote called his version DroidQuest, and it is the
       easiest way to play Robot Odyssey today.
       
  HTML Gate by Quinn Dunki
       
       It's an accomplishment.
       
       Software engineer Micah Elizabeth Scott, who ported the game to the
       Nintendo DS, told me that Robot Odyssey "played a large role in
       shaping who I'd later become," and emphasized just how personal and
       distinctive a creation it was: "You see the style of an individual or
       a very small team, uncluttered by corporate structure or modern
       abstractions."
       
       It's a testament to the sheer free-spiritedness of the early days of
       consumer software that such a game could even get made. The Learning
       Company, who also made classics like Rocky's Boots, Reader Rabbit,
       and Gertrude's Puzzles, was a small company founded in 1980 on an NSF
       grant by three educators who had taken an interest in software:
       Leslie Grimm, Ann McCormick, and Teri Perl, as well as Warren
       Robinett (who had created the world's first Easter egg when he hid
       his name in a secret room in Atari's Adventure).* The company was
       atypical both in focusing on educational software and in being led by
       women. Grimm and Robinett designed 1982's Rocky's Boots, which taught
       Boolean logic gates to kids, and which had captivated my 6-year-old
       self. Grimm also co-authored Robot Odyssey, which began as the
       brainchild of Michael Wallace, a 22-year-old Stanford undergrad at
       the time.
       
   IMG The game taunts you
       
       Wallace told me that writing the game was one of the best times of
       his life. Originally a customer service rep at the Learning Company,
       Wallace taught himself to code in Apple 6502 assembly by looking at
       Robinett's code for Rocky's Boots. After Robinett left the company,
       Wallace expanded Robinett's code to architect the underlying
       technology for Robot Odyssey, including the dazzling ability to embed
       circuits within circuits. Doing this was no easy task; Wallace called
       it "an art form" and recounted working 100 hours a week. When Teri
       Perl described the project to legendary computer scientist Alan Kay,
       he said, "You're wasting your time. It can't be done." That is, the
       basic idea was simply too complex to run on an Apple home computer.
       When Robot Odyssey shipped, the company gave Wallace a plaque that
       said, "It can't be done. --Alan Kay."
       
       After getting her Ph.D. in biology from Stanford, Leslie Grimm became
       fascinated by computers and their educational potential while
       volunteering in her daughter's school. In addition to directing the
       entire project, Grimm was in charge of the game portion of Robot
       Odyssey: the five levels of Robotropolis and three tutorials
       (expanded to five tutorials in Version 1.1, in the hopes of making
       the game a bit more tractable to players). Each of the five game
       levels was the personal creation of a single person. I'd like to
       single out Shaun Gordon, the 16-year-old high school whiz who
       designed the diabolical fourth level, the Master Control Center,
       which was the Waterloo for many a player (including myself).
       
       Wallace was kept so busy with the plumbing of the game that he
       himself never played it through to completion. I asked him if he
       might try someday, and he said, "It might take a year of my life." He
       wasn't sure that anyone at the Learning Company had solved the entire
       game singlehandedly!
       
       To solve the puzzles, you are given three (eventually four) robot
       pals to wire and program. From left to right, they are Sparky,
       Scanner, and Checkers. They can move, detect walls, pick up and drop
       things, and communicate to one another.
       
   IMG Sparky, Scanner, and Checkers: they are yours to command...
       
       When I say program, I mean something a bit more primitive than
       computer code, even the low-level assembly that processing chips
       natively run. I mean the actual logic gates (AND, OR, NOT) that make
       up the innards of chips. So Robot Odyssey was programming, but it was
       also electrical engineering. Your tools for implementing "programs"
       were the most primitive available. You had "electricity" going
       through wires into gates. The gates implemented the primitive
       operations of formal Boolean logic.
       
   IMG Diagram
       
       Boolean logic is fairly simple. It deals in two opposing values,
       often called TRUE and FALSE (if logic is being applied to
       assertions), but since we're talking about electricity here, they're
       better called ON and OFF. The robots in the game have thrusters that
       make them move. For example, if you feed electricity into a robot's
       thruster through a wire that is ON, the thruster turns ON and the
       robot moves. [1] In addition, there are assorted logic gates that
       change the nature of the electricity. A NOT gate had one wire going
       in and one wire coming out, and inverted the input wire. If the
       incoming wire was ON and had electricity going through it, the gate
       would not output electricity. If the incoming wire was OFF, the gate
       would output electricity. [2]
       
   IMG A "wall hugger" robot. The actual logic is [in] the blue "2" chip.
       
       Using these gates and a few others, you had to wire up robots to
       perform tasks--reasonably simple ones at first, [3] but which became
       increasingly complicated as the game progressed.
       
   IMG Eric Welsh's circuit that "plays" a 100110 pattern on the antenna.
       
       When the task is to get one robot to communicate orders to move to
       another robot through an antenna that can only be ON or OFF, those
       logic gates start to seem awfully limited in their capabilities. The
       trick is, they aren't limited--in sufficient combination, those
       little logic gates can do anything. But it takes some real thought.
       
       Getting these simple gates to execute complex programs melted my
       brain. My child's mind was literally incapable of making the jump
       from those simple gates to the complex control structures required to
       solve the game's puzzles. The game offered you the ability to "burn"
       circuits into chips in order to abstract control structures. Here's a
       chip that uses a lot of OR gates in order to... well, I won't get
       into it...
       
   IMG Inside a chip: Fun for the whole family!
       
       The point being that those simple logic gates could, in sufficient
       combination and organization, do tremendously complicated things.
       That, after all, is the very stuff of computer programming, using
       primitive operations in immensely complex architectures. For Foote,
       the fundamental appeal of the game is much the same as the
       fundamental appeal of mathematics and computer science: "The world is
       logical, and operates under simple rules. From such simplicity can
       come great complexity."
       
       Though a planned sequel (the original box billed the game as Robot
       Odyssey I) never materialized, the game won awards and a write-up in
       Scientific American. The game got Wallace an audience with the top
       brass at Apple and a presentation at Xerox PARC, and he went on to
       design electronic toys including the Nintendo Power Glove and now has
       his own company, Pure Imagination. Grimm stayed with the Learning
       Company and authored many more games, including the successful Reader
       Rabbit franchise, and more recently developed educational software
       for deaf children.
       
       The sheer complexity of Robot Odyssey made it the spiritual forebear
       to today's sandbox games like Minecraft. It probably turned hundreds
       of people into computer programmers, and in the hopes of making a few
       more, I issue the Bitwise Robot Odyssey Challenge: The first reader
       to complete Robot Odyssey--send a save game file to me as proof--
       gets a replica of the Robot Odyssey completion certificate from the
       Learning Company. Only first-time players allowed--and no cheating by
       looking up the solutions!
       
       Notes:
       
       [1]
       
       If you stop the electricity flowing through the wire, the thruster
       turns OFF and the robot stops moving.
       
       [2]
       
       An AND gate takes two inputs and outputs electricity if its two
       inputs are both on. An OR gate outputs electricity if either or both
       of its two inputs are on. An XOR gate (for exclusive-or) outputs
       electricity if either of its two inputs are on, but not both.
       
       [3]
       
       Here's a simple example. Let's say you want a robot to move up when
       its antenna is receiving a signal (when the antenna is ON), and move
       down when the antenna is not receiving a signal (when the antenna is
       OFF). You wire up the antenna output to the UP thruster so that when
       the antenna is ON, the UP thruster turns on, and vice versa. You also
       wire up the antenna output to the DOWN thruster, but put it through a
       NOT gate first, which reverses the antenna output. So when the
       antenna is ON, the DOWN thruster is OFF, and vice versa.
       
  HTML From: https://web.archive.org/web/20190414172920/https://slate.com/technology/2014/01/robot-odyssey-the-hardest-computer-game-of-all-time.html
       
       tags: retrocomputing
       
       # Tags
       
   DIR retrocomputing