URI:
   DIR Return Create A Forum - Home
       ---------------------------------------------------------
       Online ucionice Vuk Karadzic -Doljevac
  HTML https://osvkdoljevac.createaforum.com
       ---------------------------------------------------------
       *****************************************************
   DIR Return to: 7-3
       *****************************************************
       #Post#: 47--------------------------------------------------
       Matematika
       By: zagorka.stamenkovic Date: March 17, 2020, 3:54 pm
       ---------------------------------------------------------
       Matematika za sedmi razred
       #Post#: 570--------------------------------------------------
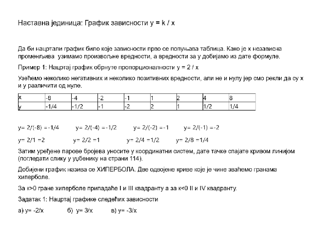
       Наставна ј
       единица - О&#107
       3;рнура про&#108
       7;орционалl
       By: osvkdoljevac Date: March 31, 2020, 12:40 pm
       ---------------------------------------------------------
       Препишите
       дату
       лекцију а
       рок за
       предају
       домаћег
       задатка је
       четвртак
       2.4.2020. год. до 11:00
       часова
       #Post#: 662--------------------------------------------------
       Re: Matematika
       By: nikola.stamenkovic Date: April 2, 2020, 2:48 pm
       ---------------------------------------------------------
       Рок за
       домаћи је
       петак до 18
       сати.
  HTML https://i.postimg.cc/wvGMXvsX/1.png
  HTML https://postimages.org/
       *****************************************************